01/07/2011
До суттєвих недоліків існуючої пастеризаційної установки, які значно ускладнюють роботу обслуговуючого персоналу і негативно впливає на продуктивність і якість технологічного процесу, слід віднести наступні:
Модернізація пастеризаційної установки спрямована на усунення перерахованих недоліків, забезпечення якості технологічного процесу, підвищення надійності і зниження витрат на обслуговування обладнання.
В результаті реалізована система автоматичної підтримки заданої температури молока в передбачених технологічним процесом межах.
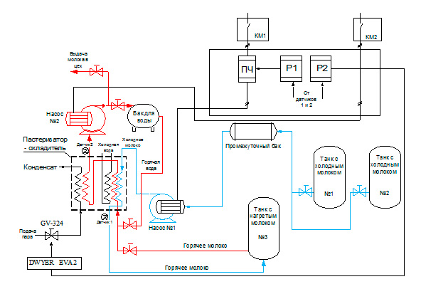
Пастеризатор-охолоджувач молока являє собою пластинчастий теплообмінник з трьох секцій, що підігрівається гарячою водою і парою (дивитися малюнок в кінці тексту). Гаряча вода готується за допомогою пари в спеціальному контурі, до якого відноситься перша секція теплообмінника з електронасосом № 1 для транспортування води (0,75 кВт, 3х380 В). Гаряча вода накопичується в ємності для гарячої води. Пара подається з котельні до теплообмінника за допомогою відповідної засувки. Сире молоко подається в пастеризатор електронасосом №1, де нагрівається до заданої температури і надходить у танк для пастеризації молока. Готове пастеризоване молоко подається в охолоджувач за допомогою насоса №2 для подальшого охолодження молока та видачі його в цех. Потужність електродвигунів насосів становить 0,75 кВт. Особливістю процесу є те, що для охолодження пастеризованого молока замість холодної води використовується сире молоко, яке при цьому нагрівається. При завершенні подачі сирого молока охолодження пастеризованого молока здійснюється холодною водою.
Система управління побудована на базі двох вимірювачів-регуляторів температури Owen ТРМ-210 з інтерфейсом RS-485, перетворювача частоти Lenze ESMD 0,75 кВт, електроприводу DWYER EVA2 з регулюючим сідельним клапаном DWYER GV-324.
Для підключення вимірювачів-регуляторів до персонального комп'ютера використаний адаптер інтерфейсу RS485 / USB АС4 компанії Owen, живлення якого здійснюється від шини USB персонального комп'ютера.
Як датчики температури використані заглибні термоперетворювачі опору ТСМ компанії ТЕРА, розраховані на трехпроходних схему з'єднання з вимірювальною апаратурою.
В автоматическом режиме работы осуществляется:
Для реєстрації та візуалізації теплових процесів на ПК, крім стандартної програми-конфігурувати Owen, використовується додаткове програмне забезпечення для візуалізації та збору даних - SCADA. Програма здійснює опитування вимірювачів-регуляторів із заданою частотою і на основі цих даних будує графік зміни температури. Всі вимірювані параметри можуть бути виведені на екран у зручній для оператора формі. Крім того, SCADA-програма забезпечує основні функції управління: запуск / зупинка регулювання і зміна уставок з робочого місця оператора. Інтерфейс даної програми представлений на малюнку.

Налаштування вимірювачів-регуляторів здійснювалася з використанням вбудованої функції автоналаштування, що дозволило істотно скоротити час проведення пуско-налагоджувальних робіт. Як видно з малюнка, автоналаштування забезпечує необхідні якісні та кількісні показники технологічного процесу.

Зовнішній вигляд шафи управління з встановленими вимірювачами-регуляторами представлений на малюнку.


Функціональна схема автоматизованої пастеризаційної установки